广东专代协会:废止《广东省专利申请代理服务指导价》(通知全文)
From:LiJiu  |  Time:2018-09-20  |  Reading times:2400次   |  Author:四川力久律师事务所

1.webp.jpg

    近日,广东专利代理协会发布了“废止《广东省专利申请代理服务指导价》”的通知。

111111.png



    附:


    关于印发《广东省专利代理机构管理和服务规范》《广东省专利申请代理服务指导价》的通知

3.webp.jpg

4.webp.jpg

5.webp.jpg

6.webp.jpg

7.webp.jpg

8.webp.jpg

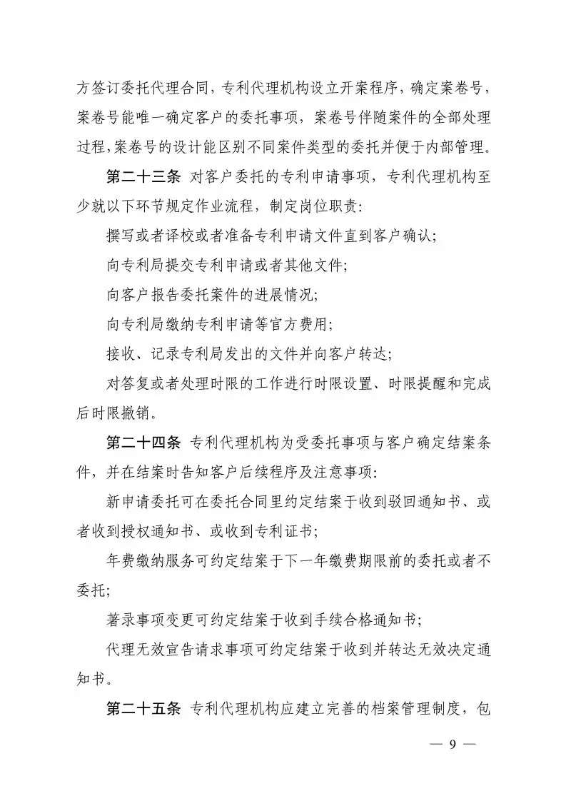
9.webp.jpg

10.webp.jpg

11.webp.jpg

12.webp.jpg

13.webp.jpg

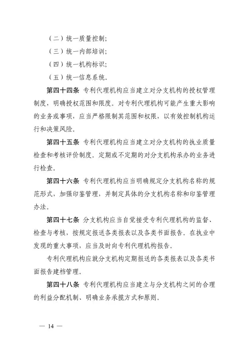
14.webp.jpg

15.webp.jpg

16.webp.jpg

17.webp.jpg

18.webp.jpg

19.webp.jpg


    来源:广东专利代理协会网站

Contact us

-

Tel:028-62011115 / 028-62011009
Address:成都市武侯区长华路19号万科汇智中心11楼1115号
Email:lijiu@sclijiu.com
扫描识别二维码联系我们咨询