Related Reading
通知!2019年全国各省市开展知识产权贯标工作要求
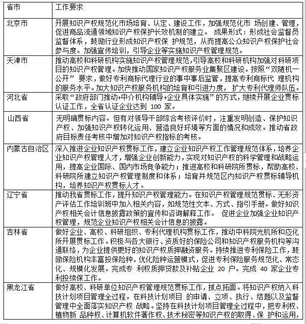
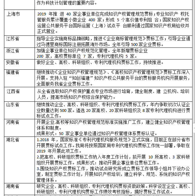
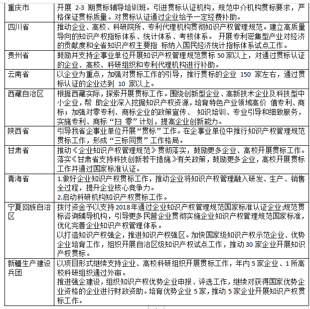
2019年5月13日,国务院知识产权战略实施工作部际联席会议办公室发布了关于印发《2019年地方知识产权战略暨强国建设实施工作要点》的通知。本文将通知中的2019年全国各省市开展知识产权贯标工作的要求做了整理,以供参考交流。
以下是各省市关于做好企业、高校、科研组织贯标工作等的工作要求:




备注:
以上要求来源“国务院知识产权战略实施工作部际联席会议 办公室关于印发《2019 年地方知识产权 战略实施暨强国建设工作要点》的通知”。
贯标可以帮助企业建立科学、标准化的知识产权管理制度,形成贯穿生产经营各个环节的知识产权管理体系,实现对知识产权的获取、维护、运用和保护,提升企业在国内和国际上的竞争力,保障企业可持续发展。



Tel
Address






