通知!2019年全国各省市要求加大对小微企业知识产权保护援助力度
From:LiJiu  |  Time:2019-06-03  |  Reading times:1899次   |  Author:四川力久律师事务所

    力久导读:

    2019年5月13日,国务院知识产权战略实施工作部际联席会议办公室发布了关于印发《2019年地方知识产权战略暨强国建设实施工作要点》的通知。该通知公布了2019年各省市的工作要点,要点中提到,在2019年,各省市要加大对小微企业知识产权保护援助力度。

通知.jpg

    2019年5月13日,国务院知识产权战略实施工作部际联席会议办公室发布了关于印发《2019年地方知识产权战略暨强国建设实施工作要点》的通知。

    该通知公布了2019年各省市的工作要点,要点中提到:在2019年,各省市要加大对小微企业知识产权保护援助力度。其中,北京市要求通过工作站体系,举办知识产权保护培训不少于 50 期;提供维权辅导的小微企业不少于 100 家。

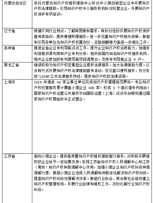
    本文将通知中的2019年全国各省市开展知识产权贯标工作的要求做了整理,以供参考交流。以下是各省市关于加大对小微企业知识产权保护援助力度的工作要求:

    备注:

    以上要求来源“国务院知识产权战略实施工作部际联席会议办公室关于印发《2019 年地方知识产权战略实施暨强国建设工作要点》的通知”。

    目前,我国中小微企业在技术创新努力中面临着知识产权保护的诸多难题与困难,影响了中小微企业技术创新的积极性。所以,解决中小微企业的知识产权保护问题,政府则应当着力在法律法规、社会服务和维护市场环境方面做好优化工作。让知识产权保护成为小微企业创新发展的护航器,让小微企业创新的种子不断结出硕果。可以相信,随着国家相关政策的进一步部署和推动以及全社会的努力,小微企业的知识产权保护意识会有更好的提高。

    文章来源:IPRdaily中文网

    图片来源:网络


Contact us

-

Tel:028-62011115 / 028-62011009
Address:成都市武侯区长华路19号万科汇智中心11楼1115号
Email:lijiu@sclijiu.com
扫描识别二维码联系我们咨询