
附件:成都装备制造产业相关功能区空间布局表
为深入贯彻落实国家、省、市关于高质量发展的系列决策部署,根据《中共成都市委关于全面贯彻新发展理念加快推动高质量发展的决定》(成委发〔2018〕22号)精神和《中共成都市委办公厅成都市人民政府办公厅关于印发〈成都市高质量现代化产业体系建设改革攻坚计划〉的通知》(成委办〔2018〕27号)要求,结合实际,现就促进我市装备制造产业高质量发展提出如下意见。
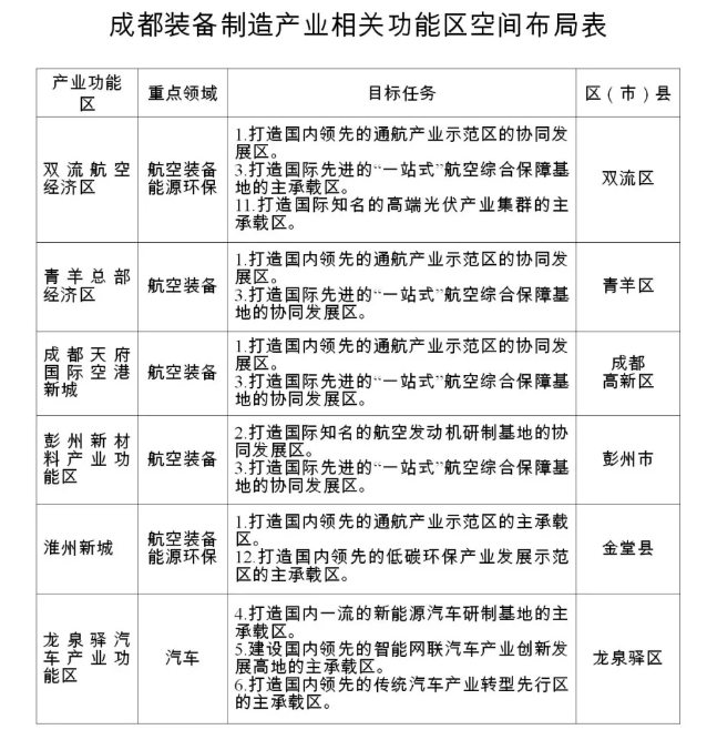
(一)航空装备。抢抓国家通用航空产业综合示范区和低空空域协同管理改革试点的机遇,围绕航空经济发展,重点支持通用飞机、航空大部件和航空发动机等研制,促进航空维修集群发展,打造全球知名的航空高技术产业基地。
2.打造国际知名的航空发动机研制基地。主动对接航空发动机及燃气轮机重大科技专项,加快大推力高性能发动机自主研制进程,支持以活塞发动机为代表的中小推力航空发动机研制,鼓励引进国外成熟的整机和关键零部件生产线。持续推进航空发动机单晶涡轮叶片、钛合金整体叶盘、空心或复合材料宽弦风扇叶片等关键零部件研制突破。全力支持中国航发成都制造技术研究中心提能拓域,争取更多高含金量的国际业务份额,提升在全球航空发动机供应链中的层级。
3.打造国际先进的“一站式”航空综合保障基地。重点提升民用整机、航空发动机和航空部附件等高附加值产品的综合维修能力,支持国内外主力航空公司在蓉设立综合保障基地,吸引其他航空公司维修业务外包,拓展境内跨区域业务及国际转包业务市场。大力支持维修能力提升,鼓励取得CAAC(中国民用航空局)、EASA(欧洲航空安全局)、FAA(美国联邦航空管理局)等国际维修资质,引导零部件配套企业在蓉集聚发展,拓展地面培训、改装升级、客改货和飞机回收等市场。
(二)汽车。坚持发展整车与强化配套相结合,研发制造与拓展服务相结合,推进产业高端化、智能化、绿色化、国际化发展,持续提升产业竞争力和区域显示度,打造具有全国影响力的汽车城。
4.打造国内领先的传统汽车产业转型先行区。支持现有传统整车产线柔性化升级,加快产品升级换代。支持自主研发和投放价值量高、盈利能力强的中高端车型,鼓励加快导入高端品牌和高档车型。建立整车零部件协同创新激励机制,提升汽车发动机等核心零部件研制能力,引导和支持零部件企业进入整车龙头企业供应链体系,提高本地配套率。拓展轻量化材料、先进电子部件、智能化部件在整车领域的应用。
5.打造国内一流的新能源汽车研制基地。大力推动存量产能向新能源汽车转型,积极引进新能源乘用车高端项目,重点发展中高端新能源乘用车和氢能源汽车,加快发展新能源客车、商用车、专用车,大力研制新一代动力电池、电机控制器、驱动电机等产品,积极推进燃料电池电堆及动力系统和氢气制备、储运与加注等关键技术协同攻关,巩固产业链制造端优势。大力支持充电(加氢)基础设施建设,延伸发展后市场服务,支持分时租赁、网约车等新兴商业模式持续创新,支持举办新能源汽车展会、赛事等活动。
6.建设国内领先的智能网联汽车产业创新发展高地。抢抓新一代5G技术试点和国家中德智能网联汽车四川试验基地建设的契机,大力发展L3(指在特定场景(ODD)下的自动驾驶。当车辆进行“动态行驶(DDT)”时,自动驾驶系统(ADS)能整体介入车辆行驶。但车主可随时对车辆在自动驾驶时出现的错误进行修正)以上的智能网联汽车整车及智能ECU(汽车控制电脑中央处理器)、感知系统、控制系统、执行系统、导航系统等重点产品,提升核心竞争力。大力支持仿真试验,封闭、半开放及开放式道路测试等,着力提升智能网联汽车检测认证、标准制定、成果转化等核心能力。
(三)轨道交通。抢抓川藏铁路和四川省山地轨道交通规划建设机遇,做大做强轨道交通装备制造服务业,加快推动全制式轨道交通装备制造及示范应用,不断提升轨道交通装备综合维保能力,奋力打造中国轨道交通产业综合发展新高地。
7.建设国家轨道交通产业科技中心。争取国家川藏铁路技术创新中心在蓉落地,重点支持地质灾害监测预警及防护设备、铁路建设及维护装备、超长深埋高寒冻土隧道装备及关键材料、复杂环境下的轨道牵引供电装置及系统、超长超大连续坡道制动系统等轨道交通装备研发。加紧推动多态耦合轨道交通动模试验平台建设,积极开展低真空管道高温超导磁悬浮等前沿技术研究;创建国家磁浮系统制造业创新中心,形成国际先进的研发设计、制造、系统集成技术水平,打造国内磁浮交通装备原始创新示范区。建设山地轨道交通技术研究中心,攻克米轨制式“齿轨+轮轨”等关键技术,加速推进山地轨道交通技术装备研制。
8.打造国内全制式轨道交通装备创新应用策源地。加快推进中低速磁悬浮、空轨、有轨电车等多种制式试验线建设,积极开展新品测试并形成规模化生产能力。加快促进城际动车组、高铁货运动车组、齿轨列车等本地化生产,形成更多“成都造”轨道交通产品。积极推动资阳、眉山等环成都经济圈城市与成都轨道交通产业协同发展,构建产业配套体系。
9.创建中国西部轨道交通装备维保中心。依托成都轨道交通检验认证中心(JRCC),大力开展计量、标准、合格评定一体化服务,积极推进国家轨道交通产品质检中心、计量中心和国家新材料测试评价平台区域中心申建。利用大数据、云计算、物联网、北斗、5G等技术,积极推动运营环境、技术装备及线网客流预警等在线监测系统建设,发展咨询服务业务,提升轨道交通运营维保整体实力。加快推进川藏铁路生产生活基地和西南地区动车组高级修基地建设,积极筹建城市轨道交通维保基地。
(四)智能制造。把握新一代信息技术与先进制造技术融合发展新趋势,坚持产业培育和应用推广两手抓,着力发展智能制造装备及产品,培育国内重要的智能制造装备产业集聚区。
10.打造国内知名智能制造装备研制基地。聚焦发展机器人、高档数控机床和智能制造成套装备等核心装备。巩固扩大控制器等研发及市场优势,大力发展减速器、伺服电机、机器人本体等核心部件,提升整机产能能级。大力推进工业机器人集成应用和二次开发,大力推动安全巡检、道路检测等特种机器人的研制和应用。做精做强精密卧(立)式加工中心、柔性加工中心和精密数控刀具,重点发展五轴高档数控机床、高端专用数控加工装备。面向行业转型需求,大力开发标志性智能制造成套装备,积极发展智能柔性生产系统、数字化车间成套集成装备、智能化焊接成套装备。
(五)能源环保。紧抓国家推动建设绿色制造体系的重要机遇,做优做强以太阳能光伏为主的高端能源装备,提升水处理、大气治理、固废综合利用等先进环保装备发展水平,打造国家高端能源环保产业引领区。
11.打造国际知名的高端光伏产业集群。依托全球单体规模最大的晶硅太阳能电池生产基地,逐步形成多晶硅、晶锭/硅片、光伏电池、组件、逆变器、系统集成与运维服务等较为完整的产业链。重点发展PERC(钝化发射极和背面电池技术)、N型单晶、高效异质结等高效晶硅电池,推进铜铟镓硒、碲化镉等薄膜电池提质降本增效。前瞻布局钙钛矿电池、染料敏化电池、量子点电池等新型高性能太阳能电池技术研发和制造,发展分布式建筑屋顶光伏电站和建筑光伏储能一体化电站等示范项目建设、咨询设计、运营、维修维护等业务。
12.打造国内领先的低碳环保产业发展示范区。大力提升水体综合治理修复与资源化、大气多污染物协同治理、固体废弃物处置和资源循环利用等技术设备研制水平。重点发展膜法脱除、超磁分离等水处理先进技术装备和电除尘、膜分离、催化等大气治理技术装备,支持发展环境质量在线监测检测及智能运维模拟预报预警等技术装备,支持发展家用净水、机动车尾气净化、新风系统及装备。依法建立环保装备推荐应用机制,发布《成都市节能环保技术装备推荐目录》;探索建立集政策发布、产业推广、融资服务、权益交易、绿色评价评级为一体的环保产业综合服务平台。
(二)深化科技创新。积极争取承担大飞机、航空发动机与燃气轮机、新能源汽车、高档数控机床与基础制造装备、绿色制造系统集成等国家重大专项、重大短板装备专项工程和重点研发计划。支持企业和高校院所共建各类研发机构;支持企业申建国家级企业技术中心、重点实验室、技术创新中心、制造业创新中心;支持高校院所和企业开放大中型科研设备仪器和研发平台,提供技术研发、检验检测等服务。鼓励科技型企业建立研发准备金制度,引导企业增加研发投入。开展首台(套)重大技术装备市场化应用补助和保险补偿试点,推进重大技术装备产业化。[责任单位:市科技局、市发改委、市经信局、市财政局,相关区(市)县政府]
(三)加强企业引育。聚焦高端装备制造,瞄准国际巨头和行业领军企业,大力引进区域总部和机构总部,精准引进重大牵引性项目。实施龙头企业培育、单项冠军示范(培育)、中小企业成长三大计划,加快培育本土产品品牌、企业品牌和区域品牌,支持本地企业做优做强,增强企业根植性。鼓励开展孵化服务,支持小微企业和初创企业对接资本市场,引入战略资源,促进企业孵化成长。支持基础零部件企业对接大型龙头整机制造企业,聚焦特定细分产品开展协作配套,促进产业链纵向延伸。支持装备制造企业“走出去”,开拓国际市场。[责任单位:市投促局、市经信局、市发改委、市科技局、市金融监管局、市商务局,相关区(市)县政府]
(四)促进优化升级。推动设立智能制造促进中心,建设工业互联网平台,持续实施智能制造工程,探索开展智能制造诊断服务,引导企业实施智能化改造和建设数字化车间(工厂)。鼓励企业开展技术改造,支持企业通过融资租赁加快装备改造升级。大力发展高端装备“交钥匙”工程以及总集成总承包服务,支持装备制造企业向工程设计、方案咨询、技术研发和设备维护、修理、运营一体化服务延伸,大力发展高端装备远程运维服务。鼓励装备制造企业主导或参与制定(修订)相关国际(国家)、行业技术标准。[责任单位:市经信局、市市场监管局,相关区(市)县政府]
(五)强化要素保障。设立成都市装备制造产业发展基金,支持企业利用多层次资本市场融资,扩大“壮大贷”规模。对符合要求的装备制造重大项目,优先保障土地、水电气等要素供给。创新高层次创新创业人才引进方式,完善高端骨干人才引进服务体系和各类产业人才培养体系,对符合条件的高层次人才提供子女入学、购房、医疗等综合服务。统筹完善市县两级产业政策,指导产业功能区针对主导产业制定相应行动计划和要素保障方案。[责任单位:市经信局、市财政局、市金融监管局、市委组织部(市人才办)、市人社局、市教育局,相关区(市)县政府]
2019年10月30日




Tel
Address






