国知发保字〔2021〕11号
各省、自治区、直辖市和新疆生产建设兵团知识产权局、市场监管局(厅、委),各有关单位:
地理标志是重要的知识产权类型,是促进区域特色经济发展的有效载体,是推进乡村振兴的有力支撑,是推动外贸外交的重要领域,是保护和传承传统优秀文化的鲜活载体,也是企业参与市场竞争的重要资源。为落实习近平总书记有关地理标志工作的指示要求和中共中央办公厅、国务院办公厅印发的《关于强化知识产权保护的意见》,进一步加强地理标志保护,严格地理标志管理,现提出以下指导意见。
一、指导思想和基本原则
(一)指导思想。
坚持以习近平新时代中国特色社会主义思想为指导,深入贯彻落实党的十九大和十九届二中、三中、四中、五中全会精神,深入贯彻习近平总书记在中央政治局第二十五次集体学习时的重要讲话精神,全面落实党中央、国务院强化知识产权保护的决策部署,深化地理标志管理改革,强化地理标志保护,提升地理标志领域治理能力,有力支撑经济高质量发展,推动构建以国内大循环为主体、国内国际双循环相互促进的新发展格局。
(二)基本原则。
坚持高水平保护。完善地理标志法律制度体系,提高地理标志保护法治化水平,严格地理标志审查认定,严厉打击地理标志侵权假冒行为,统筹推进地理标志保护国际合作,提升地理标志保护水平。
坚持高标准管理。加强地理标志保护顶层设计,强化规划引领,深化管理体制机制改革,建立健全特色质量保证体系、技术标准体系与检验检测体系。
坚持高质量发展。坚守中国特色,突出“原汁原味”,扩大地理标志专用标志使用覆盖面,提升地理标志产品市场竞争力,更好满足人民日益增长的美好生活需要。
二、夯实地理标志保护工作基础
(三)提高地理标志保护法治化水平。深入开展地理标志立法调研论证,推动加快地理标志立法步伐,明确主管部门行政职责和各方权利义务,做好地理标志保护产品认定与地理标志集体商标、证明商标注册的衔接,推动地理标志保护与动植物品种保护的有效衔接,确定违法行为、法律责任及保护途径,提出立法建议。完善地理标志保护政策、标准和制度。推动在地理标志保护机制下,强化初级农产品、加工食品、道地药材、传统手工艺品等的保护。
(四)强化地理标志保护申请质量监管。严格把控地理标志保护申请质量,加强地理标志保护申请质量监控和通报。规范地理标志保护申请行为,对申请材料弄虚作假等行为从严处置,驳回有关地理标志保护申请,加强信用监管,并与知识产权保护考核检查等形成联动约束,切实推动从追求数量向提高质量转变。
(五)严格地理标志审核认定。强化地理标志保护产品认定与地理标志集体商标、证明商标注册的程序衔接协调,加强地理标志保护产品认定与地理标志作为集体商标、证明商标注册的数据交换、信息通报与资源共享,在普通商标注册审查过程中依法考虑地理标志保护产品认定与地理标志作为集体商标、证明商标注册在先审查结果。研究完善地理标志保护申请审核认定规则,统一规范地理标志名称、保护地域范围划定等认定要素,判断通用名称时综合考虑消费者理解认知等因素。研究建立有效反映地理标志特色的专门分类制度。
(六)优化地理标志保护扶持引导政策。清理和规范对地理标志保护申请的资助、奖励政策。着力优化资源投入方向,重点加大对强化地理标志行政保护、创新监管手段、核准专用标志使用、实施质量管控、建设地理标志产品保护示范区等方面的支持,切实改变“重申报、轻保护”的偏向,推动加强地理标志全链条保护,进一步提升地理标志知名度和市场竞争力。深化地理标志专用标志核准改革,探索进一步下放专用标志使用核准权和注销权,优化核准流程,压缩核准周期,进一步畅通合法使用人使用地理标志专用标志渠道。
三、健全地理标志保护业务体系
(七)完善特色质量保证体系。落实地理标志产品生产者主体责任,提高地理标志产品生产者质量管理水平。推动人工智能、大数据等新一代信息技术与地理标志特色质量管理融合,支持和鼓励地理标志专用标志合法使用人应用过程控制、产地溯源等先进管理方法和工具,加快建立以数字化、网络化、智能化为基础的地理标志特色质量保证体系,有效支撑地理标志高质量发展。
(八)建立健全技术标准体系。优化完善地理标志保护标准体系,推进地理标志保护基础通用国家标准制定,有效发挥全国知识管理标准化技术委员会地理标志分技术委员会作用,加快标准立改废释步伐,提升高质量地理标志保护产品标准的有效供给。鼓励研制地理标志国家标准样品。鼓励地理标志保护标准协调配套与协同发展,获得保护的地理标志可以根据保护地域范围、类别、知名度等方面的因素,制修订相应的国家标准、地方标准或团体标准,加强与地理标志保护要求的衔接。鼓励开展地理标志保护标准外文版研制,提升我国地理标志保护标准国际化水平。
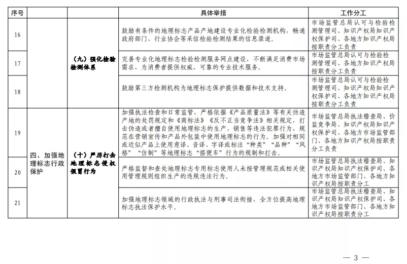
(九)强化检验检测体系。鼓励有条件的地理标志产品产地建设专业化检验检测机构,畅通政府部门、行业协会等采信检验检测结果的信息渠道。完善专业化地理标志检验检测服务网点建设,不断满足消费市场需求,为消费者提供权威、可靠的专业技术服务。鼓励第三方检测机构为地理标志保护提供数据和技术支持。
四、加强地理标志行政保护
(十)严厉打击地理标志侵权假冒行为。加强执法检查和日常监管,严格依据《中华人民共和国产品质量法》等有关伪造产地的处罚规定和《中华人民共和国商标法》《中华人民共和国反不正当竞争法》相关规定,打击伪造或者擅自使用地理标志的生产、销售等违法行为,规范在营销宣传和产品外包装中使用地理标志的行为。加强对相同或近似产品上使用意译、音译、字译或标注“种类”“品种”“风格”“仿制”等地理标志“搭便车”行为的规制和打击。严格监督和查处地理标志专用标志使用人未按管理规范或相关使用管理规则组织生产的违规违法行为。加强地理标志领域的行政执法与刑事司法衔接,全方位提高地理标志执法保护水平。
(十一)强化涉及地理标志的企业名称登记管理。建立地理标志保护和企业名称的信息互通机制,研究将地理标志有关字段依法纳入全国名称规范管理系统,在企业名称登记管理中加强对地理标志的保护。企业在名称中使用地理标志有关字段的,应与地理标志保护申请机构达成一致或经过地理标志保护申请机构依法依规授权,并符合企业名称登记管理有关规定。
(十二)加强地理标志专用标志使用日常监管。建立健全地理标志专用标志使用情况年报制度,及时有效掌握地理标志专用标志中介机构使用信息并对社会公开。采用“双随机、一公开”与专项检查相结合的方式,聚焦特色质量,实行重点地理标志清单式监管。依法推动将地理标志产品生产、地理标志专用标志使用纳入知识产权信用监管。探索建立地理标志专用标志使用异常名录。
五、构建地理标志协同保护工作格局
(十三)加强地理标志快速协同保护。加强地理标志产品生产集中地、销售集散地、网络平台企业总部所在地知识产权部门违法线索、监管标准、保护信息的互联互通。支持和鼓励区域知识产权保护协作机制中纳入地理标志保护措施,开展联合保护行动。充分发挥知识产权保护中心作用,加强舆情监测和地理标志侵权假冒线索搜集报送,有效支撑相关执法部门开展联动执法。
(十四)健全涉外地理标志保护机制。严格履行《中华人民共和国政府与欧洲联盟地理标志保护与合作协定》《中华人民共和国政府和美利坚合众国政府经济贸易协议》《区域全面经济伙伴关系协定》等国际协议义务。加强与国外地理标志审查认定机构的交流与合作。鼓励在我国获得保护的国外地理标志产品在华经销商使用我国地理标志官方标志,指导互认互保清单中方产品在海外市场使用外方地理标志官方标志。完善国外地理标志产品在华保护以及我国地理标志产品在外保护年度报告制度。
六、加强地理标志保护组织保障
(十五)加强组织领导和资源投入。各级市场监管部门和知识产权部门要高度重视地理标志保护工作,立足本地实际、更新工作理念、创新工作方式,加强规划引领,抓好工作落实。争取各级财政部门、人事部门政策支持,加大资源投入力度,加强地理标志保护队伍建设,充分利用现有奖励制度,对为地理标志保护作出突出贡献的集体和个人,按国家有关规定给予表彰奖励。加强地理标志保护申请电子受理平台建设,完善平台功能,提升综合服务能力。国家知识产权局知识产权保护司牵头加强制度机制建设,会同国家市场监督管理总局相关司局建立地理标志保护和监管协调机制,不断加强业务指导。
(十六)加强学术研究和宣传培训。推动加强地理标志学术研究工作,夯实地理标志工作理论基础。将地理标志保护培训纳入行政保护培训计划,积极组织开展业务和技能培训、案例研讨等活动。积极做好地理标志行政保护典型案例和指导案例的遴选和报送,加强对地理标志保护措施成效、先进经验的宣传报道。加大涉外宣传力度,助推我国地理标志产品走出国门,开拓国际市场,大力弘扬中华优秀传统文化。
各级知识产权管理部门、市场监管部门和各有关单位要履职尽责,结合实际,细化工作任务和政策措施,认真落实各项措施和要求,确保各项重点任务落地见效。工作进展及重大问题及时向国家知识产权局、国家市场监督管理总局反馈。
附件:《关于进一步加强地理标志保护的指导意见》分工方案.pdf
国家知识产权局 国家市场监督管理总局
2021年5月21日





来源:国家知识产权局


Tel
Address






